Feeds:
Entradas
Comentarios

Archive for the ‘Negacionismo’ Category

Quiero desde aquí intervenir, aunque algo tardíamente, en la polémica Turiel-Santiago Muiño. Deseo mostrar todo mi apoyo y solidaridad con Antonio Turiel. Y no solo porque sea alguien muy querido que me honra con su amistad.

Antonio ha recibido muchas críticas por haber equiparado el libro de Emilio Santiago Muiño (ESM) con el Mein Kampf, aun sin habérselo leído. De hecho no le hacía falta: sin duda se ha tragado todo lo anterior del autor y ha contemplado, estupefacto, su – para muchos – sorprendente evolución. Además el libro no aporta nada especialmente nuevo respecto a escritos anteriores en sus debates con él o con Jorge Riechmann. Antonio tenía suficiente para darse cuenta de las intenciones del personaje.

Se comprende que mucha gente se resista a contemplar la seriedad de nuestra condición actual y de nuestro destino futuro. Pero lo habitual es que un escéptico se caiga un día del burro y se dé cuenta repentinamente de lo que está ocurriendo y de lo que va a ocurrir. No al revés, buscando día y noche argumentos para combatir la verdad en modo razonamiento inverso.

Calificar a ESM de ecofascista me pareció al principio excesivo. Pero es posible que quien suscribe esté condicionado por el conocimiento personal de su buen talante y de su trayectoria vital anterior. Todavía no tengo una opinión bien formada al respecto, luego no me voy a pronunciar. Lo que sí tengo claro es que ESM no lo quiere ser.

Pero en política lo que cuenta son los hechos, y cuando Muiño insiste repetidamente en ocultar la verdad a la gente y generar una tipología de “ecologismo político” a la carta, eso es situarse en una pendiente muy resbaladiza, impropia de una persona de bien. Sugiere como mínimo el carácter estratégico de su voluntad de confrontación, como mostró oportunamente en su día Adrián Almazán. Voluntad de descalificación general que, en clave de la política mainstream, hay que particularizar en quien más visibilidad mediática exhiba: y ese es Antonio Turiel.

Y ello sin contar con su “crítica social” a las ciencias naturales, de las que muestra un desconocimiento demasiado profundo. Acude entonces a expresiones como “subtexto ontológico” erróneo – y por tanto los miles de físicos y biólogos y ecólogos y sociólogos que advierten sobre el colapso son unos idiotas que no se enteran de lo social – o incluso al risible “anarquismo termodinámico”. En efecto, el fascismo es negacionista de la ciencia que no le conviene. La crítica social a las ciencias naturales, si acaso, hay que hacerla observando y denunciando el comedimiento con que estas últimas se expresan en estos ámbitos. Aunque, ciertamente, cada vez menos.

Sostenía E.O. Wilson que la mentira ha tenido históricamente una justificación evolutiva. Aunque tengo serias objeciones al argumento, no voy a entrar ahora en esta discusión. Pero cuando sabemos que es la mentira institucionalizada lo que nos ha llevado hasta aquí, y lo que está en juego es nada menos que el colapso de las civilizaciones, cuando no la supervivencia de la especie, ese argumento deja de tener validez y podría ser calificado, probablemente a su pesar, de criminal. Y más cuando se es conocedor privilegiado como es el caso de ESM.

(más…)

Read Full Post »

Ya hemos visto en entradas anteriores las astucias comunicativas, las trampas científicas y los trucos matemáticos con apariencia de seriedad que moviliza nuestro ecologista. Veamos hoy su expansión por esos mundos y de dónde obtuvo los fondos para sus organizaciones y para sí mismo.

Qué listo soy

Los dineros daneses hacia el estrellato

Las fuentes de financiación actuales de su centro en Dinamarca se desconocen con precisión, pero la minuciosidad y los contactos de Kåre Fog le llevaron a asegurar que la organización fue engrasada originalmente con 600.000 € desde el “ministerio de desarrollo” danés para la organización del segundo Copenhagen Consensus, previsto para mayo de 2008[97].

Para entonces el parlamento de Dinamarca, a iniciativa del Partido Popular (una especie de Vox local), aprobó una asignación de un millón de euros al think-tank de cara a 2009[98]. Recuérdese que a finales de 2009 se celebraba la conferencia de Copenhague (COP15), en la que se habían depositado muchas esperanzas. Así, el objetivo de ese nuevo “consenso” cuatrianual pasó a ser la eventual deslegitimación de cualquier acuerdo climático al que se pudiera llegar (y al que, como se sabe, no se llegó), frenando y contrarrestando todo entusiasmo que pudiera generarse. Recordemos a este respecto que la agencia de PR que contrató el gobierno danés para la COP15 fue la infausta Hill & Knowlton, hecho singularmente desafortunado que fue en su día objeto de examen en este blog. Eso no fue todo porque, a iniciativa de ese mismo partido, en noviembre de 2009, un mes antes de la conferencia, fueron inyectados 2,4 millones de euros más[99]. Y así fueron subiendo.

A finales de 2009, entre su primer instituto fallido y el Copenhagen Consensus Center, Lomborg había recibido nada menos que 18,4 millones de euros[100]. (más…)

Read Full Post »

Vimos en los dos últimos post las astucias comunicativas y las trampas científicas que emplea Lomborg para crear el efecto sin que se note el cuidado. Veamos ahora cómo hace nuestro personaje para meterse en el bolsillo a la mayoría de los economistas mainstream y a todos aquellos de cuyos consejos dependen.

El “consenso” de Copenhague

Lomborg tenía estudiado que la percepción de consenso (científico, económico u otros) es importante de cara a generar credibilidad en el público. Así que se organizó para buscar un consenso, palabra que instaló en el título de su siguiente acción.

El éxito del libro “El ecologista escéptico” de agosto de 2001, generosamente promovido por sus editores, condujo a que su amigo neoliberal Rasmussen, recién ascendido a presidente de Dinamarca, le financiara un think-tank que denominó Institut for MiljøVurdering (Instituto Nacional de Evaluación Ambiental). El proyecto avanzó raudo: en junio de 2002 ya tenía a 7 personas en su consejo y 10 personas en plantilla[58]. Sin embargo, el veredicto de deshonestidad científica que recayó sobre Lomborg poco más tarde hizo mella en algunos de los congregados, llevándoles a la dimisión. Pero él, un lince que se sabía ya apoyado por los powers-that-be, aprovechó la jugada para efectuar una huida hacia adelante.

Así, en 2004 organizó, bajo el patrocinio de la revista The Economist[59], el “Copenhagen Consensus”, originalmente una conferencia internacional de “leading economists” que más tarde devino en think-tank. También estos congregados, cuando se dieron cuenta de cómo se les iba a manipular para justificar que las cuestiones medioambientales quedaran relegadas a un segundo plano, se retiraron en su mayor parte: solo quedaron dos[60]. Ningún problema, esos mejor que no estuvieran. Fueron sustituidos, a dedo, por otros que demostraron ser más flexibles[61]. Al final seis de los siete econócratas[1] eran estadounidenses. El consenso consistía en lo siguiente. (más…)

Read Full Post »

The Lombog Deception, complemento necesario a las obras de LomborgPresentado el personaje y vistas sus astucias comunicativas en el post anterior conviene ahora repasar cuáles son las trampas científicas que emplea para confundir. Como hemos señalado son tantas, y de tan grueso calibre, que el éxito de Lomborg solo puede explicarse por su habilidad y la de sus patronos en el uso de las técnicas y dispositivos retóricos y soporte mediático incondicional.

Nos recuerda Naomi Oreskes, historiadora de la ciencia de la Universidad de California, que todos deseamos que nuestra visión de las cosas esté basada en la verdad, y que la humanidad no ha encontrado hasta ahora mejor camino hacia ella que la aplicación del método científico, la investigación, el escepticismo militante y la institucionalización contrastada de los circuitos para mejorar la velocidad del proceso. Pero la verdad raramente contenta a todo el mundo, situación que genera poderosos incentivos para la manipulación y la presentación equívoca de la información[23].

Lomborg cede a estas tentaciones, motu propio o ajeno, pues cuando se le enseña que sí, que hay hechos suficientemente contrastados, el ecologista escéptico no se da nunca por vencido y sigue repitiendo lo mismo[1] aunque se le enfrente con sus propios errores[2].

Barra libre en el margen de incertidumbre

(más…)

Read Full Post »

Bjørn Lomborg

Bjørn Lomborg en 2010

Bjørn Lomborg, un apuesto danés bien musculado de suéteres siempre ajustados, maestro como veremos del razonamiento inverso, ya americanizaba a principios de siglo tras una oscura estancia de tres años en el centro del imperio a finales del pasado siglo. En 2001 tituló su libro más popular, el que le catapultó a la fama climática, “The Skeptical Environmentalist”, así, con k y no con c como es lo propio en el inglés de Inglaterra usual en Europa. Ya iremos viendo que el rigor, lo que se dice rigor, no es demasiado lo suyo.

A Lomborg le detectaron nada menos que unos 500 errores en solo dos libros, muchos de ellos claramente intencionados. Tras haber sido declarado formalmente “científicamente deshonesto” por parte de un comité de apelación danés, Joseph J. Romm, quien fuera durante muchos años uno de los mejores y más activos blogueros sobre cambio climático – además de martillo de negacionistas diversos desde el Center for American Progress –  sugirió a su primer patrocinador conocido, la revista The Economist, que pidiera a Lomborg la devolución del dinero[1], y dio entonces en  calificarle de ecologista séptico[2]. Romm Advirtió que al mote septical no le falta letra alguna, sino que retrata perfectamente lo infecto del personaje y su capacidad de reproducción, bacteriana en este caso. Me he permitido tomar prestado de Joe este apelativo en el encabezado para caracterizar a este personaje.

Conviene así publicar hoy un retrato de Bjørn Lomborg, a quien considero el más peligroso y perverso de todos los negacionistas climáticos que en el mundo son y han sido. Brinda perfecta ocasión don Joaquín Leguina, militante del Partido Socialista Obrero Español y primer presidente de la Comunidad de Madrid. Don Joaquín, tras un reciente artículo mostrándose negacionista rama dura manchando a El Economista, deviene rápidamente, a nuestra sugerencia (Juan Carlos Barba y yo mismo) en negacionista más mainstream. Don Joaquín bascula hacia Lomborg cuando se le señala lo cutre  y demodé de su posición anterior, creyendo encontrar ahí argumentos más digestibles y menos estiércol. (más…)

Read Full Post »

El origen y el centro del negacionismo climático organizado se encuentra en los Estados Unidos, desde donde se proyectó con fuerza a los demás países anglosajones como Canadá, el Reino Unido y Australia, aunque con un éxito relativo menor. Pero el resto del mundo ha resultado también dañinamente irradiado por la insensatez y la deshumanización de algunos científicos a la caza de prebendas y subvenciones energizantes.

El mallorquín Luis Pomar es geólogo estratígrafo, porque estudia los estratos geológicos; y es endésico porque es la Fundación Endesa quien financia a D. Luis, a través de la Cátedra Guillem Colom Casasnovas de la Universitat de les Illes Balears. La colonización corporativa de la Universidad tiene estas cosas: condiciona el pensamiento. Bueno, tal vez solo condicione la pluma y la salmodia, y haga que uno viva sin vivir en sí y se le acabe notando hasta en el rostro, y no solo por su dureza.

Fardando de Endesa

Ah, no, la pluma no, que D. Luis no tiene una sola publicación científica sobre el clima que aparezca ni en Google Academics ni en Research.net, sino que se basta con un único ppt infumable accesible solo desde su web corporativizada. Cargado de gráficos y muy descargado de referencias normalizadas, pretende dar apariencia de erudición mientras su intención no es otra que la de confundir al personal, pues por algo mezcla verdades y medias verdades con falsedades flagrantes. D. Luis, de hecho, no tiene ni idea de ciencia climática, pero algún estímulo le habrá llevado a infiltrarse forzadamente en este campo. (más…)

Read Full Post »

[Actualizado a las 15:40]

Queridos lectores, solo después de una rueda de prensa que se celebró ayer en Barcelona pensada para denunciar la censura, pero sobre todo para dar a conocer la Declaración sobre decrecimiento, he tenido noticia de que los enlaces a este blog ya pueden incluirse con normalidad en esa red social. Me lo han dicho, porque desde esta madrugada yo ya no estoy. La noche anterior Juan Bordera, a propósito de la redacción en curso de unos textos para El Salto, Contexto y La Marea, me señaló que la web de Gaia Vince había sido normalizada por los censores, comprobando sin embargo que este seguía bloqueado – como así seguía ocurriendo a lo largo de toda la mañana de ayer.

Todavía es pronto para hacer una valoración completa de la acción y del alcance de la declaración, y probablemente no me corresponda a mí hacerla. Pero nótese que la idea no era tanto defender el trabajo de este autor frente a las calumnias que recibía cuando un usuario quería enlazar hacia este blog. Con los apoyos de tan alto nivel que había recibido y que publiqué aquí el pasado viernes me daba por más que satisfecho. Se trataba de otra cosa, algo de mayor ambición. (más…)

Read Full Post »

As a result of Facebook’s censorship of different blogs on climate change, including this one, a group of media and people have promoted this statement, which is being published today simultaneously in all of them.

Español | Català | Galego | Euskera | Français | Deutsch

Signatories of the Declaration

The undersigned, a broad group of scientists, philosophers, economists, engineers, and communicators about the ecological crisis and problems related to climate and energy, condemn Facebook’s censorship of perspectives that have a verifiable scientific basis but which diverge from the official discourse to which the general public and professionals are generally exposed.

The British scientific writer Gaia Vince, who publishes in Science, New Scientist, and The Guardian has seen her web site censored by Facebook.

In Spain, this kind of censorship has begun with Facebook’s blocking of links to Ferran Puig Vilar’s blog on climate change and related issues, “Usted no se lo Cree”, which was founded in 2009 and given an award by the Fundación Biodiversidad, which was presented at that time by Teresa Ribera, who is now Spain’s Minister of Ecological Transition.

Since at least last August, when a user tries to link to one of these blogs, Facebook prevents posting the link, and displays one or another alert saying that these web sites do not meet their “community standards”, or even that they generate spam, which is completely false. This causes a double harm: It robs people of the opportunity to access the information. And it insinuates an accusation of falsehood. Indeed, it both suppresses and defames.

We affirm that the work of both of these authors is distinguished by its scientific rigor and intellectual honesty, and we condemn this attack on freedom of expression.

We, the signers of this complaint, many of whom are editors of various blogs and spaces of communication and sharing of information on the Internet (see the list at the end), share the following points of view concerning the crisis of civilization and existence that is in progress:

  • The gravity of climate change is much greater than what is commonly affirmed in the mainstream media. The Paris Accords are clearly inadequate, and even counterproductive.
  • The social and economic crisis that is now unfolding is a result of the ecological crisis and, in particular, the lack of responses to the energy crisis that began in the middle of the last decade and that soon will greatly and rapidly worsen, according to the best scientific studies of recent years.
  • The consequences of the ecological, climate, and energy crises are existential. The irreparable damage that we are doing to the systems which support life on the Earth, and life itself, is turning back on ourselves. And the energy crisis (brought about by the end of abundant fossil energy and the inability of so-called “renewable” energy sources to supply the quantity and kinds of energy that are used, will prevent the implementation of responses that once might have been feasible.
  • The current socioeconomic paradigm of industrial development, characterized by its short-term and individualistic approach, is becoming increasingly dysfunctional and is inherently incapable of addressing these problems. Along these lines, the treatment of information as a “product” discourages these questions, which are considered uncomfortable and contrary to business objectives, from coming to the attention of the general public and becoming a subject of open debate.
  • Technology is needed to facilitate certain individual and social processes, and for the progress and prosperity of Humanity. However, the dominant discourse that sees technology as the only valid or viable answer to these problems is profoundly mistaken and highly dangerous. There is no, and nor will there likely be, advanced technology that does not require the use of fossil fuels, nor can there be a greater technological complexity without an increase in net energy and availability of the materials that the systems require for their design, manufacture, operation, and disposal. And if, as we are indeed seeing, net energy is decreasing and various materials are becoming scarce, it will not be possible to develop technological systems to the necessary scale in time to avoid or even soften the damage.
  • The prevailing cultural paradigm traps us behind walls of perception that limit consideration of the ecological and ethical harms that are being done, but these walls are rapidly coming down. The recent pandemia is showing us a milder example of what is to come.

Many of us who have signed below are persons known and recognized for our work in spreading awareness of these problems of sustainability. We are highly educated and occupy posts of high or very high importance and responsibility. We are not speculating. We have broad and deep knowledge of the evidence for, and the implications of, the propositions that we are articulating, and we know that the conclusions that dominate discourse in society are not supported by the best available science, as these fail to take sufficient account of physical and social limits.

Though the exact moment at which this crisis with multiple causes will be come into public awareness as the genuine global emergency that it is is difficult to predict with precision, many of us believe that we already find ourselves inexorably immersed in a crisis of civilization of cultural and moral origin without precedent in the history of humanity.

In 2015, the “Last Call” manifesto, signed, among others, by political leaders – some of whom are currently in positions of responsibility in the Spanish government – affirmed:

“Today, there is mounting evidence indicating that the path of unlimited growth is similar to a slow motion genocide. The end of cheap energy, the catastrophic scenarios of climate change, and geopolitical conflicts over natural resources illustrate that the years of seemingly unlimited progress are forever gone. To cope with this challenge, the flimsy mantra of sustainable development is not enough; nor is betting on eco-efficient technologies or a supposed transition to any “green economy”. Indeed, all these versions of friendly development disguise plans for the general commodification of natural resources and ecosystemic services.”

We who have signed this declaration and complaint share this diagnosis, even if we may have varying ideas on how to address the problems and challenges we are facing. However, one view that we maintain in common is the urgent necessity of a systemic, orderly, just, and democratic process of material and energetic degrowth, especially in the countries and individuals of highest purchasing power, including a majority of persons of the “Western” world[1].

It is these who are principally responsible for the rapid worsening of the situation and who are failing to address the tremendous risks that this situation represents for human development and for present and future life on the planet. The majority of these risks continue to lack adequate coverage in the media.

In all probability it is our solidly supported positions and objections to perpetual economic growth as the pillar of human development that motivate censorship of free expressions that explore these matters rigorously. The lack of public exposure to these problems is precisely the reason why degrowth, and the ecological economics school proposals, still appear as not sufficiently pursued.

For this reason, as a response to this inappropriate and arbitrary behavior of Facebook, and as a means of protest and pressure, some of us who have still maintained a profile in this social media application are going to cease all activity in it.

As a collective we demand that Facebook respect freedom of expression, and particularly of the scientific community, and that it restore the integrity and good reputation of the censored blogs.

We also demand that persons and institutions of power, and the media, begin to accord these perspectives the crucial importance and relevance that the gravity of the situation in which we find ourselves demands.

[1] About 10% of the world’s population is responsible for about 50% of CO2 emissions

Signatories of the Declaration

(más…)

Read Full Post »

Com a conseqüència de la censura de Facebook a diferents blocs sobre canvi climàtic, entre ells aquest, un grup de mitjans i persones han promogut aquesta declaració, que està éssent publicada avui simultàniament a tots ells.

Español | Galego | Euskera | English | French | Deutsch

Declaració

Signataris de la Declaració

Els qui subscrivim aquest text, un ampli grup de científics, filòsofs, economistes, enginyers i divulgadors de la crisi ecològica i la problemàtica de les crisis climàtica i energètica, denunciem la censura per part de Facebook de narratives amb base científica comprovable però no coincidents amb el discurs oficial que arrliba a el gran públic i als professionals.

La divulgadora científica britànica Gaia Vince, que publica a Science, New Scientist i The Guardian, ha vist la seva web censurada per Facebook.

A Espanya, aquesta censura s’ha iniciat amb el bloqueig per part de Facebook als enllaços al bloc sobre canvi climàtic i temes relacionats «Usted no se lo Cree» de Ferran Puig Vilar, fundat el 2009 i premiat per la Fundació Biodiversitat, premi lliurat al seu moment per l’actual ministra de Transició Ecològica, Teresa Ribera.

Des d’almenys el passat mes d’agost, quan una persona usuària vol enllaçar a un d’aquests blocs, Facebook li respon amb diferents missatges d’alerta, segons els quals aquests llocs web no compleixen les seves «community standards» o bé que realitzen spam , la qual cosa és rotundament falsa. Això causa un doble dany: d’una banda es furta l’accés a aquesta informació; per altra, de manera sibil·lina es projecta una vetllada acusació de falsedat: en definitiva, es fa callar i es calúmnia.

Nosaltres afirmem que el rigor científic i l’honestedat intel·lectual caracteritzen el treball de tots dos autors de forma destacada i denunciem aquest atac a la llibertat d’expressió.

Les persones que subscrivim aquesta denúncia, moltes d’elles editores de diferents blocs i espais de comunicació i divulgació a Internet (veure llistat al final), compartim les següents constatacions en relació amb la crisi civilitzatòria i existencial en curs:

  • La gravetat del canvi climàtic és molt més gran del que s’acostuma a afirmar als mitjans de comunicació convencionals. Els acords de París són manifestament insuficients, i fins i tot contraproduents.
  • La crisi econòmica i social en curs és una conseqüència de la crisi ecològica i, en particular, de l’absència de respostes a la crisi energètica que es va iniciar a mitjans de la dècada passada i s’incrementarà i aprofundirà properament de forma manifesta i molt accelerada, segons els millors estudis científics dels últims anys.
  • Les conseqüències de la crisi ecològica, climàtica i energètica són existencials. El dany irreparable que estem causant als sistemes de suport de la vida a la Terra, i a la vida mateixa, s’està revoltant ja contra nosaltres, i la crisi energètica (arran de la fi de l’energia fòssil abundant i la incapacitat de les anomenades energies «renovables» per suplir-la en usos i escala) impedirà la implementació de respostes que fins ara podrien haver estat viables.
  • L’actual paradigma socioeconòmic de desenvolupament industrial, caracteritzat per la seu curt terminisme i l’individualisme metodològic, resulta progressivament disfuncional i és intrínsecament incapaç d’abordar aquests problemes. En aquest marc, la consideració de la informació com a «producte» impedeix que aquestes qüestions, considerades incòmodes o inadequades per al propòsit empresarial, arribin a el gran públic i puguin ser objecte de debat obert.
  • La tecnologia és necessària per tal de facilitar certs processos individuals i socials, i per al progrés i la prosperitat de la Humanitat. No obstant això, el discurs dominant que afirma que la tecnologia és l’única resposta vàlida o viable a aquests problemes és profundament erroni i altament perillós. No hi ha, ni presumiblement hi haurà, tecnologia avançada que no requereixi del concurs de l’energia fòssil, ni tampoc una major complexitat tecnològica sense un augment de l’energia neta i de la disponibilitat dels materials que els sistemes requereixen per al seu disseny, fabricació, funcionament i desmantellament. I si, com estem comprovant, l’energia neta disminueix i diferents materials escassegen, no serà possible desenvolupar a l’escala que seria necessària sistemes tecnològics adequats a temps d’evitar o fins i tot esmorteir el dany.
  • El paradigma cultural ens confina en una bombolla perceptiva intramurs que limita la consideració del dany ecològic i ètic extramurs, però el setge s’està estrenyent a gran velocitat. La recent pandèmia ens està mostrant un exemple moderat del que ha de venir.

Moltes de les persones sotasignants som gent coneguda i reconeguda per la nostra activitat divulgativa de tots aquests problemes de sostenibilitat. Compartim nivells de formació i ocupació d’alt o molt alt nivell i responsabilitat. No estem especulant. Coneixem àmplia i profundament els fonaments i les implicacions de les proposicions que enunciem, i sabem que les conclusions que dominen el discurs de la societat no estan fonamentades en la millor ciència disponible en no tenir en consideració suficient els límits físics i socials.

Encara que el moment precís en què aquesta crisi multifactorial hagi de ser públicament percebuda com l’autèntica emergència global que constitueix sigui difícil de predir amb precisió, molts creiem que ens trobem ja inexorablement immersos en una crisi civilitzatòria d’origen cultural i moral sense precedents en la història de la humanitat.

El 2015, el manifest «Última llamada», subscrit, entre altres persones, per polítics – alguns d’ells actualment en càrrecs amb responsabilitat de govern – afirmava:

«Avui s’acumulen les notícies que indiquen que la via del creixement és ja un genocidi a càmera lenta. El declivi de la disponibilitat d’energia barata, els escenaris catastròfics del canvi climàtic i les tensions geopolítiques pels recursos mostren que les tendències de progrés del passat estan fent fallida. Davant d’aquest desafiament no n’hi ha prou amb els mantres cosmètics del desenvolupament sostenible, ni la simple aposta per tecnologies ecoeficients, ni una suposada «economia verda» que encobreix la mercantilització generalitzada dels béns naturals i els serveis ecosistèmics «.

Els qui subscrivim aquesta declaració i denúncia compartim aquest diagnòstic, però alberguem respostes diverses en relació amb la forma d’abordar els problemes i reptes als quals ens enfrontem. No obstant això, un criteri que mantenim en comú és la imperiosa i urgent necessitat d’un decreixement (material i energètic) sistèmic, ordenat, just i democràtic, especialment el dels països i els individus amb major poder adquisitiu, entre els quals ens trobem una part majoritària de les persones del món «occidental»[1].

Són aquests els principals responsables del galopant deteriorament de la situació i de l’omissió dels enormes riscos que representa per al desenvolupament humà i la vida present i futura sobre el planeta, la majoria dels quals segueixen sense tenir presència suficient als mitjans de comunicació .

Amb tota probabilitat són les nostres posicions i objeccions en contra del creixement econòmic perpetu com a pilar fonamental de desenvolupament humà, sòlidament fonamentades, les que motiven la censura de les expressions lliures que les descriuen amb rigor. L’omissió a l’opinió pública de la situació i la problemàtica que descrivim i denunciem és precisament la causa que el decreixement i les propostes de l’economia ecològica, apareguin encara com a insuficientment desenvolupades.

En conseqüència, com a resposta a aquest espuri i arbitrari comportament de Facebook i com a mesura de protesta i de pressió, alguns de nosaltres que encara manteníem un perfil en aquesta xarxa social hi cessarem tota activitat.

Com a col·lectiu exigim a Facebook que respecti la llibertat d’expressió, i singularment la de base científica, i que en tot cas restitueixi la integritat i el bon nom dels blocs censurats.

Així mateix, demanem als poders públics i mitjans de comunicació que comencin a atorgar a aquestes perspectives la importància i la rellevància crucials que es corresponen amb la gravetat de la situació en què ens trobem.

[1] Al voltant del 10% de la població mundial és responsable de prop del 50% de les emissions de CO2

Signataris de la Declaració

Signatories of the Declaration (más…)

Read Full Post »

Como consecuencia de la censura de Facebook a distintos blogs sobre cambio climático, entre ellos éste, un grupo de medios y personas han promovido esta declaración, que está siendo publicada hoy simultáneamente en todos ellos.

Català | Galego | Euskera | English | Français | Deutsch

Declaración

Quienes suscriben este texto, un amplio grupo de científicos, filósofos, economistas, ingenieros y divulgadores de la crisis ecológica y la problemática de las crisis climática y energética, denunciamos la censura por parte de Facebook de narrativas con base científica  comprobable pero no coincidentes con el discurso oficial que llega al gran público y a los profesionales.

La divulgadora científica británica Gaia Vince, que publica en Science, New Scientist y The Guardian ha visto su web censurado por Facebook.

En España, dicha censura se ha iniciado con el bloqueo por parte de Facebook a los enlaces al blog sobre cambio climático y temas relacionados “Usted no se lo Cree” de Ferran Puig Vilar, fundado en 2009 y premiado por la Fundación Biodiversidad, premio entregado en su día por la actual Ministra de Transición Ecológica, Teresa Ribera.

Desde por lo menos el pasado mes de agosto, cuando una persona usuaria desea enlazar a uno de estos blogs, Facebook le responde con distintos mensajes de alerta, según los cuales dichos sitios web no cumplen con sus normas comunitarias (community standards) o bien que realizan spam, lo cual es rotundamente falso. Esto causa un doble daño: por una parte se hurta el acceso a esa información; por otra, de manera sibilina se proyecta una velada acusación de falsedad: en definitiva, se acalla y se calumnia.

Afirmamos que el rigor científico y la honestidad intelectual caracterizan el trabajo de ambos autores de forma destacada y denunciamos este ataque a la libertad de expresión.

Las personas que suscribimos esta denuncia, muchas de ellas editoras de diferentes blogs y espacios de comunicación y divulgación en Internet (ver listado al final), compartimos  las siguientes constataciones en relación con la crisis civilizatoria y existencial en curso:

  • La gravedad del cambio climático es mucho mayor de lo que se suele afirmar en los medios de comunicación convencionales. Los acuerdos de París son manifiestamente insuficientes, e incluso contraproducentes.
  • La crisis económica y social en ciernes es una consecuencia de la crisis ecológica y, en particular, de la ausencia de respuestas a la crisis energética que comenzó a mediados de la década pasada y se va a incrementar y profundizar próximamente de forma evidente y muy acelerada, según los mejores estudios científicos de los últimos años.
  • Las consecuencias de la crisis ecológica, climática y energética son existenciales. El irreparable daño que estamos causando a los sistemas de soporte de la vida en la Tierra, y a la vida misma, se está revolviendo ya contra nosotros, y la crisis energética (a raíz del fin de la energía fósil abundante y la incapacidad de las llamadas energías ‘”renovables” para suplirla en usos y escala) impedirá la implementación de respuestas otrora tal vez viables.
  • El actual paradigma socioeconómico de desarrollo industrial, caracterizado por su cortoplacismo e individualismo metodológico, resulta progresivamente disfuncional y es intrínsecamente incapaz de abordar estos problemas. En este marco, la consideración de la información como “producto” impide que estas cuestiones, consideradas incómodas o inadecuadas para el propósito empresarial, lleguen al gran público y puedan ser objeto de debate abierto.
  • La tecnología es necesaria para facilitar ciertos procesos individuales y sociales, y para el progreso y la prosperidad de la Humanidad. Sin embargo, el discurso dominante que afirma que la tecnología es la única respuesta válida o viable a estos problemas es profundamente erróneo y altamente peligroso. No hay, ni presumiblemente habrá, tecnología avanzada que no requiera del concurso de la energía fósil, ni tampoco una mayor complejidad tecnológica sin un aumento de la energía neta y de la disponibilidad de los materiales que los sistemas requieren para su diseño, fabricación, funcionamiento y desmantelamiento. Y si, como estamos comprobando, la energía neta disminuye y distintos materiales escasean, no va a ser posible desarrollar a la escala que sería necesaria sistemas tecnológicos adecuados a tiempo de evitar o incluso amortiguar el daño.
  • El paradigma cultural nos confina en una burbuja perceptiva intramuros que limita la consideración del daño ecológico y ético extramuros, pero el cerco se está estrechando a gran velocidad. La reciente pandemia nos está mostrando un ejemplo moderado de lo que está por venir.

Muchas de las personas abajo firmantes somos gente conocida y reconocida por nuestra actividad divulgativa de todos estos problemas de sostenibilidad. Compartimos niveles de formación y ocupación de alto o muy alto nivel y responsabilidad. No estamos especulando. Conocemos amplia y profundamente los fundamentos e implicaciones  de las proposiciones que enunciamos, y sabemos que las conclusiones que dominan el discurso de la sociedad no están fundamentadas en la mejor ciencia disponible al no tener en consideración suficiente los límites físicos y sociales.

Aunque el momento preciso en que esta crisis multifactorial vaya a ser públicamente percibida como la auténtica emergencia global que constituye sea difícil de predecir con precisión, muchos creemos que nos encontramos ya inexorablemente inmersos en una crisis civilizatoria de origen cultural y moral sin precedentes en la historia de la humanidad.

En 2015, el manifiesto “Última llamada”, suscrito, entre otras personas, por políticos – algunos de ellos actualmente en cargos con responsabilidad de gobierno – afirmaba:

“Hoy se acumulan las noticias que indican que la vía del crecimiento es ya un genocidio a cámara lenta. El declive en la disponibilidad de energía barata, los escenarios catastróficos del cambio climático y las tensiones geopolíticas por los recursos muestran que las tendencias de progreso del pasado se están quebrando. Frente a este desafío no bastan los mantras cosméticos del desarrollo sostenible, ni la mera apuesta por tecnologías ecoeficientes, ni una supuesta “economía verde” que encubre la mercantilización generalizada de bienes naturales y servicios ecosistémicos”.

Quienes suscribimos esta declaración y denuncia compartimos este diagnóstico, pero albergamos respuestas diversas en relación con la forma de abordar los problemas y retos a los que nos enfrentamos. Sin embargo, un criterio que mantenemos en común es la imperiosa y urgente necesidad de un decrecimiento (material y energético) sistémico, ordenado, justo y democrático, especialmente el de los países y los individuos con mayor poder adquisitivo, entre los que nos encontramos una parte mayoritaria de las personas del mundo “occidental”[1].

Son éstos los principales responsables del galopante deterioro de la situación y de la omisión de los magníficos riesgos que representa para el desarrollo humano y la vida presente y futura sobre el planeta, la mayoría de los cuales siguen sin tener presencia suficiente en los medios de comunicación.

Con toda probabilidad son nuestras posiciones y objeciones en contra del crecimiento económico perpetuo como pilar fundamental del desarrollo humano, sólidamente fundamentadas, las que  motivan la censura de las expresiones libres que las describen con rigor. La omisión a la opinión pública de la situación y la problemática que describimos y denunciamos es precisamente la causa de que el decrecimiento y las propuestas de la economía ecológica aparezcan todavía como insuficientemente desarrolladas.

En consecuencia, como respuesta a este espurio y arbitrario comportamiento de Facebook y como medida de protesta y de presión, algunos de nosotros que aún manteníamos un perfil en esa red social vamos a cesar toda actividad en ella.

Como colectivo exigimos a Facebook que respete la libertad de expresión, y singularmente la de base científica, y que en todo caso restituya la integridad y el buen nombre de los blogs censurados.

Asimismo, demandamos a los poderes públicos y medios de comunicación que comiencen a otorgar a estas perspectivas la importancia y la relevancia cruciales que resultan acordes con la gravedad de la situación en la que nos encontramos.

[1] Alrededor del 10% de la población mundial es responsable de cerca del 50% de las emisiones de CO2

Suscriben esta Declaración

(más…)

Read Full Post »

English version

Apoyos de la comunidad del clima en respuesta a la censura de este blog en Facebook

Actualización 08/09/2020: Declaración contra la censura en Facebook

Uno de los mensajes que Facebook presenta cuando alguien intenta enlazar con este blog

Queridos lectores, desde por lo menos principios de agosto, sin que FB haya dado señal alguna ni me haya consultado para nada, los usuarios que quieren, en sus perfiles, muros o páginas, enlazar a http://ustednoselocree.com, o a cualquiera de sus páginas, son advertidos de que eso no es posible porque este blog viola sus «normas comunitarias» (community standards) y/o que este blog emplea técnicas de spam. Esto último es desde luego totalmente falso, bullshit, pues los únicos correos que se emiten son los que advierten a los suscriptores de la publicación de un nuevo post, y por supuesto han explicitado su consentimiento para ello. Usted sabe perfectamente que todos los blogs con suscripción operan de la misma manera. Y lo de los estándares está por ver, pues ya me gustaría saber qué estándar de las narices resulta que este blog no cumple cuando el rigor y la sólida fundamentación argumental han sido sus principales guías desde el primer momento.

¡Eso es peor de lo esperado! «Facebook no quiere que usted se lo crea», se ha apuntado irónicamente.

El día 8 de agosto tuve conocimiento de esta circunstancia, que pude comprobar por mí mismo. Desde entonces me consta que una buena cantidad de usuarios han hecho llegar sus quejas a los administradores, sin que se haya producido reacción alguna. Hasta hoy, silencio total. (más…)

Read Full Post »

“This analysis is nuts!”[1] – Steve Keen, economista post-keynesiano (119)

Índice tentativo de la serie

Vimos en la entrada anterior algunas características generales del IPCC que llevan a la moderación de sus resultados, moderación que se acumula a distintos efectos psicológicos y sociológicos a lo largo del proceso de avance de la ciencia descritos anteriormente. Hoy ponemos el foco en la intervención de la economía en su contacto con las ciencias del clima, que en este organismo tiene lugar parcialmente en el Grupo de Trabajo II y totalmente en el III.

Es de rigor comenzar constatando en el Grupo de Trabajo III (en adelante WG III) una preocupación y una consideración de las cuestiones éticas y de justicia muy pobre en informes anteriores. Dedica a estas cuestiones un capítulo completo (120), junto a una discusión franca del alcance y las limitaciones de la economía (121) en relación al problema en cuestión que resulta de gran interés, aun constatando que en el resto del informe se hace caso bastante omiso de estas consideraciones de fondo. Una explicación a este dualismo sería la necesidad reglamentaria de basarse en la literatura académica estándar, que en la economía mainstream obvia sistemáticamente entrar en conflicto con los fundamentos, desde luego los éticos.

Pero que el Grupo de Trabajo III dedique el informe a Elinor Ostrom a toda página xiii (122), único premio Nobel de Economía concedido a un(a) no economista es en todo caso una buena señal. Su trabajo (123) en relación a la auto-organización colectiva, no necesariamente gubernamental, como respuesta al vector neoliberal de la tragedia de los comunes (124) – como algunas veces se califica al problema climático desde posiciones conservadoras (125) – es realmente notable  (126) y podría ser un atisbo del inicio de alguna transición en este WG III.

Economistas de movimiento perpetuo y siempre moderado

Es muy interesante atender también aquí a la membresía y autoría del WGIII, como hicieron investigadores del Institut de Ciència i Tecnologia Ambientals de Bellaterra (Barcelona) y publicaron en Nature Climate Change. Observaron que en este grupo de trabajo el dominio de economistas y unos cuantos ingenieros es prácticamente total, y que de los 35 coordinadores de los distintos capítulos sólo tres procedían de ciencias sociales que no fueran económicas, mientras que la importancia de esta ausencia es bien sentida (127).  Además, la institución para la que esa mayoría de economistas más había trabajado en algún momento de su carrera era el Banco Mundial (128), lo que desde luego comporta un sesgo condicionante en términos de status quo. El 49% son economistas neoclásicos o ingenieros, y sólo el 15% fueron formados como científicos sociales distintos a los economistas mainstream[2]. (más…)

Read Full Post »

Nordhaus retallat

William D. Nordhaus arengando a los climatólogos en Copenhague, 2009

Esta semana se han producido en el mundo climático dos hechos de gran relevancia. Ambos acontecimientos son complementarios, y testigos de la confusión de conocimiento en que nuestra sociedad está inmersa, con especial hincapié y significación en el destino del clima de la Tierra. Además se produjeron el mismo día, lo que da lugar a toda suerte de especulaciones acerca de su posible simultaneidad deseada.

Estos acontecimientos han consistido en la emisión del último informe del IPCC, específico sobre +1,5 °C, y la otorgación de una especie de Nobel de economía al veterano “economista del cambio climático” William D. Nordhaus. Esta nominación desde luego pretende lanzar un mensaje. ¿Está este mensaje relacionado con la emisión, en el mismo día 8 de octubre, del informe del IPCC sobre 1,5 °C? Difícilmente lo sabremos, pero yo me atrevo, por lo menos, a confrontar ambas perspectivas.

Comencemos por el mensaje del Banco de Suecia, que es quien otorga este “Nobel” específico que en realidad no está relacionado con los demás. Mañana se publicará la segunda parte de este texto, examinando el informe del IPCC.

(más…)

Read Full Post »

“Me da lo mismo si tiene usted razón o no. ¡Los resultados son inaceptables![1]

El holandés Sicco Mansholt, presidente de la Comisión Europea en los años 70, quien asumió los resultados de LLDC, pero sólo durante unos meses

Monumento en recuerdo del holandés Sicco Mansholt, presidente de la Comisión Europea en los años 70, quien asumió los resultados de LLDC, pero sólo durante unos meses

Índice de la serie y enlaces

Cuenta James Forrester, el padre del modelo World3 de LLDC, que le respondían cuando mostraba algunas conclusiones poco vendibles del análisis dinámico que había hecho de una economía urbana mediante la dinámica de sistemas (380). Esta expresión refleja una parte de las críticas que recibe el método por parte de aquellos a quienes los resultados no complacen.

Por su parte, las reacciones favorables a LLDC tras su publicación no fueron muchas, pero sí de alto nivel. Por ejemplo Sicco Mansholt, quien fuera a primeros de los 70 el arquitecto de la política agraria común de los seis países de la entonces Comunidad Económica Europea, escribió a Franco Maria Malfati, presidente de la Comisión, una carta en los siguientes términos: (más…)

Read Full Post »

“Because they are atmospheric physicists.”[1]

Copernican revolution

Índice de la serie y enlaces

Cuando en el año 2000 Hans Joachim Schellnüber, probablemente el climatólogo europeo de mayor prestigio, publicó en Nature lo de la nueva revolución copernicana (188) ya se había identificado hacía tiempo el problema climático como un problema de control y establecido el interés de abordarlo mediante la ingeniería de sistemas, principalmente en Alemania a partir de los años 80 (189). Surgió de esta idea el modelo ICLIPS del instituto WBGU[2], una especie de híbrido que definía una Ventana Máxima Tolerable y cuyos límites eran, entre otros, los de la “La Creación” (190,191). (más…)

Read Full Post »

“Pensar en el futuro lejano en términos de descuento estándar es tener una incómoda sensación de que hay algo que está mal en algún sitio[1] … Desgraciadamente, los economistas han sido incapaces, hasta la fecha, de reconciliar la intuición moral con la teoría económica[2].”

Negacionismo Uno y Trino

Richard Tol

Richard Tol

Hace unas semanas John Cook, alma del blog Skeptical Science, publicó un ensayo en el Huffington Post donde efectuaba una analogía entre el negacionismo climático y la función de onda de la mecánica cuántica. Decía que hay básicamente tres tipos de negacionismo. El negacionismo tipo 1 consistiría en negar, directamente, la existencia del calentamiento global. El negacionismo tipo 2 no lo niega, pero asegura que de ningún modo el CO2 representa un forzamiento significativo (o insiste machaconamente en que no está demostrado) y que lo que ocurre no es más que una manifestación de la variabilidad natural del sistema climático. Finalmente, los argumentos negacionistas tipo 3 señalan que, aún cuando las dos afirmaciones anteriores fueran ciertas, los impactos del cambio climático no son tan disruptores de los ecosistemas y las sociedades, tal como de hecho afirma el grueso de la comunidad científica y resulta bastante evidente para todo el mundo. El negacionismo en general, e incluso algunos negacionistas individuales, sostienen esas tres afirmaciones de forma simultánea (3). Cuenta Cook que, cuando se añade un observador, la función de onda del personaje colapsa hacia uno de los tres estados.

A mí me recordó cuando en mis años de colegial me decían que Dios era Uno y Trino.

Pero Richard S.J. Tol no pertenece a ninguna de estas trinidades. (más…)

Read Full Post »

La verdad no está de parte de quién más grite (Rabindranath Tagore)

1.      Ellos

PietroLonghi - The CharlatanUno es un prosélito ultraliberal, facción austríaca dominante. Publica uno de esos blogs-seta, promotores de la buena nueva capitalista-libertaria a quien la quiera escuchar, pero que tienen la misión principal de cohesionar las propias filas, colocar el mensaje negacionista entre las élites económicas, y de paso permiten al autor hacerse un nombrecito digital. Es el exiliado por voluntad propia Luis I. Gómez, aparentemente biólogo, a quien no se le conocen atributos destacables en otro ámbito que no sea el de intentar hacer dinero de cualquier manera. Por ejemplo, mediante la comercialización de pruebas médicas para niños afectados de TDAH. Lo hace mediante un método de su supuesta invención, de nombre fluctuante, y que no ha recibido validación científica de ningún tipo. Ha sido tachado de pseudo-ciencia en unos casos, y de mera charlatanería en otros.

Reside en Leipzig, Alemania, donde al parecer nuestro superliberal pseudocientífico se hizo con el favor de una camarilla en el ayuntamiento, que le facilitó la disponibilidad de un millón de euros para montar su empresa de diagnósticos inventados. Todo ello tras haber conseguido publicitar su montaje en un documental televisado, que fue duramente criticado por la clase médica. Ya apuntaba maneras.

A juzgar por lo visto en Internet, diríase de Gómez que es una especie de astrólogo de los análisis sanguíneos. Fuera de sus funciones CEO, que dice que no van con él, se dedica en su blog a promover bajadas drásticas de impuestos, privatizaciones y, cómo no, medicina de libre mercado.

El otro es un anónimo con ínfulas posmodernas. (más…)

Read Full Post »

“You can of course debate whether it is a good thing or a bad thing that IPCC reports are conservative, but the most important thing is that we know that it’s conservative, so you understand the IPCC reports in the correct way.”[1]Stefan Rahmstorf, Potsdam University + IPCC, 05/11/2013 (1)

1.      Introducción

El cambio climático en el diván

El IPCC en el diván

La emisión del  5º informe del IPCC (Intergovernmental Panel of Climate Change) –  a saber, el Panel Intergubernamental sobre Cambio Climático por sus siglas en inglés, nos da ocasión para examinar cuál es el estado de la ciencia, digamos ‘oficial’, del cambio climático. También para examinar qué perspectivas alternativas existen, y su verosimilitud. En estos términos, es también una buena ocasión para examinar por qué motivos concretos, en cosa tan cuadrada y objetiva como la ciencia, puede haber, o no, divergencias entre la “oficialidad” del IPCC y perspectivas alternativas.

A finales de 2012 la revista académica Global Environmental Change publicó un trabajo de investigación titulado “Climate change prediction: Erring on the side of least drama? [2]”. Estaba firmado por tres autores estadounidenses de muy alto nivel[3] liderados por Keynyn Brysse, del Programa de Ciencia, Tecnología y Sociedad de la Oficina de Estudios Interdisciplinares de la Universidad de Alberta (Canadá). En el abstract puede leerse: (más…)

Read Full Post »

Pulsar para mayor resolución

Pulsar para acceder a gràfico interactivo

Aumentar la edad de jubilación sin que sea necesario, reducir las pensiones, privatizar la sanidad y la educación, cooptar la universidad, reducir o eliminar prestaciones por desempleo, desacredtar a los sindicatos, influir en programas educativos infantiles, en censos electorales, en negociaciones económicas internacionales, en negociaciones climáticas internacionales…

¿Por qué llega un momento en que a la mayoría le parece natural que ‘vivimos por encima de nuestras posibilidades’ y acepta los postulados y las políticas neoliberales? ¿Por qué todo este daño, si su necesidad no resiste un análisis serio?

Los hermanos Koch son propietarios de unas de las industrias más contaminantes del mundo. Pero los crímenes que cometen no se limitan a afectar a la naturaleza y nuestros cuerpos, sino que alcanzan, silenciosamente, también a nuestros pensamientos. No se pierda este documental sobre ellos, una de las muchas fortunas que han establecido una red de persuasión mundial con ramificaciones en multitud de países, y desde luego en toda Europa. No crea que lo que aquí se cuenta se limita a los Estados Unidos. Alí empezo hace algunas décadas. Ahora ya lo tenemos aquí.

Los dueños de la democracia occidental, a pesar de apariencias y constituciones formales, no somos nosotros. Son ellos, y algunos más, con nombres y apellidos bien identificados.

Acceso al documental: (más…)

Read Full Post »

Texto revisado correspondiente a la conferencia pronunciada en el marco de la «Tertúlia Borralleras» (Ateneu Barcelonès, 15/11/2012)
Versió en catalàDescargar presentación (en catalán)

El texto se refiere al negacionismo internacional en general y se particulariza al que se expresa en catalán o en medios catalanes.

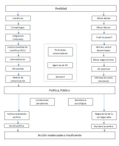
Anatomía del proceso de aguado de la realidad

Proceso de aguado o dilución desde la realidad física a la percepción social y la toma de decisiones

Estapas y efectos que llevan a la dilución del problema y a una respuesta inexistente, insuficiente o inadecuada

La distancia entre la realidad física y la percepción social del cambio climático es enorme. Desde esa realidad, nunca del todo conocida cabalmente, hasta la opinión pública, se interpone un conjunto de efectos de amortiguación de tipo científico, institucional y psicológico, que conducen a una conciencia colectiva del fenómeno mucho menos preocupante de lo que correspondería al conocimiento cabal de la realidad original, y a una acción política inexistente, insuficiente o inadecuada. No obstante, la severidad científicamente conocida del problema es ya suficiente como para provocar el encendido de todas las alarmas y poner del todo en cuestión valores, modelos sociales y comportamientos individuales que supondrían, no sólo una amenaza cierta para los intereses de las élites dominantes, sino también una importante angustia de incertidumbre y de responsabilidad para todos nosotros.

El negacionismo climático organizado nace de las élites económicas como una respuesta que entienden necesaria para evitar o amortiguar este cuestionamiento sistémico, y se apoya en los mecanismos de evitación de angustia por parte de los receptores, que ha aprendido a aprovechar en su favor.

En este texto examinaremos únicamente la intervención del negacionismo organizado en este proceso, su estructura y financiación, y su influencia. Hay que ser conscientes, sin embargo, de que este poderoso contramovimiento interfiere sólo en una parte, si bien determinante, del flujo de transmisión del conocimiento público de la realidad física. (más…)

Read Full Post »

Older Posts »